陕西省建筑设备与门窗协会

www.sxjzsbymc.org.cn
内容详情

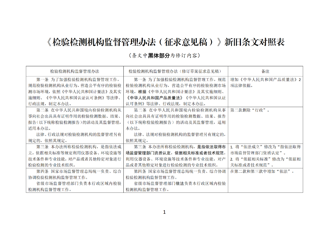
《检验检测机构监督管理办法》新旧条文对照表

 二维码 37
发表时间:2025-11-03 20:06来源:市场监管总局

为进一步强化检验检测行业管理,市场监管总局发布修订版《检验检测机构监督管理办法(征求意见稿)》。此次修订新增5条内容,对27条内容作出调整,重点完善监督管理机制、健全主体责任体系、规范检验检测行为以及强化违法违规行为惩戒。


新旧条文对照表



文章分类: 行业资讯检验检测
分享到:
办公地址:西安市雁塔区太白南路189号
     (原西安铁路职工大学)主楼四楼北侧
邮政编码:710065 联系电话:029-89344310 89344311 89349576 89639596
工作邮箱:sxjzsbymc@163.com
自媒体矩阵
手机微站