陕西省建筑设备与门窗协会

www.sxjzsbymc.org.cn
内容详情

监管总局发布检验检测机构资质认定管理新规

 二维码 49
发表时间:2025-11-11 15:34来源:市场监管总局网址:https://www.samr.gov.cn/hd/zjdc/art/2025/art_77a7dfbd67bf4de596d0b002824c15ca.html



11月4日,市场监管总局发布公告,为加快构建全国统一大市场,深化检验检测机构资质认定制度改革,严格依法行政,进一步优化审批服务,市场监管总局起草了《市场监管总局关于对检验检测机构资质认定实施“一单一库”管理的公告(征求意见稿)》,现向社会公开征求意见。


总局.png




附原文:

市场监管总局关于公开征求《市场监管总局关于对检验检测机构资质认定实施“一单一库”管理的公告(征求意见稿)》意见的公告


为加快构建全国统一大市场,深化检验检测机构资质认定制度改革,严格依法行政,进一步优化审批服务,市场监管总局起草了《市场监管总局关于对检验检测机构资质认定实施“一单一库”管理的公告(征求意见稿)》。现向社会公开征求意见,反馈意见截止日期为2025年12月4日。公众可通过以下途径和方式提出意见:


一、登录市场监管总局网站(网址:http://www.samr.gov.cn),通过首页“互动”栏目中的“征集调查”提出意见。


二、通过电子邮件发送至cmaps@caiq.org.cn,邮件主题请注明“《市场监管总局关于对检验检测机构资质认定实施‘一单一库’管理的公告(征求意见稿)》”字样。


三、通过信函邮寄至北京市海淀区马甸东路9号市场监管总局认可检测司(邮政编码:100088),并在信封上注明“《市场监管总局关于对检验检测机构资质认定实施‘一单一库’管理的公告(征求意见稿)》”字样。



附件:

1.市场监管总局关于对检验检测机构资质认定实施“一单一库”管理的公告(征求意见稿) .doc


2.《市场监管总局关于对检验检测机构资质认定实施“一单一库”管理的公告(征求意见稿)》起草说明 .doc



市场监管总局


2025年11月4日




附件1

市场监管总局关于对检验检测机构资质认定实施“一单一库”管理的公告

(征求意见稿)

为贯彻落实党的二十届三中全会精神,加快构建全国统一大市场,深化检验检测机构资质认定制度改革,严格依法行政,进一步优化审批服务,市场监管总局决定对检验检测机构资质认定实施“一单一库”管理。现将有关事项公告如下:

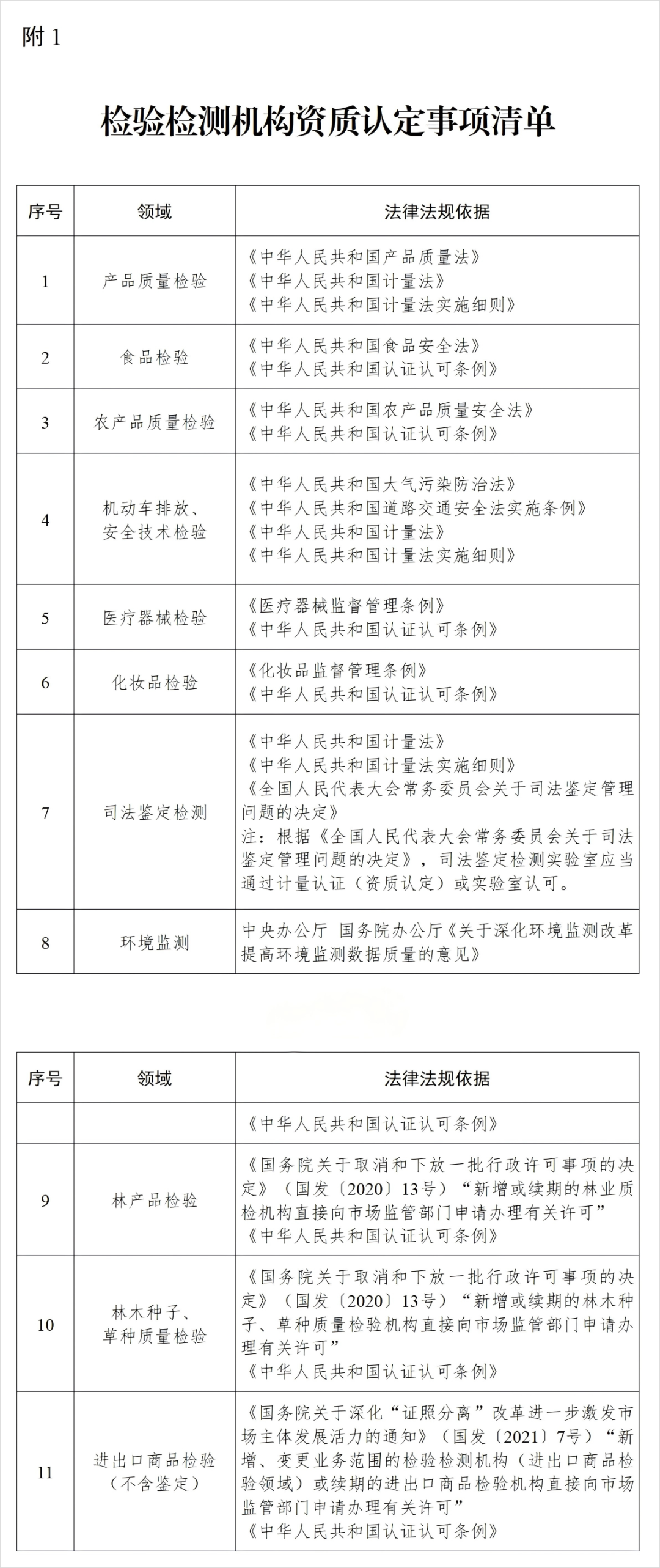
一、明确检验检测机构资质认定实施范围。依据《国务院办公厅关于公布〈法律、行政法规、国务院决定设定的行政许可事项清单〉(2023年版)》和《检验检测机构资质认定管理办法》,市场监管总局制定《检验检测机构资质认定事项清单》(附1)和《检验检测机构资质认定能力项目库》(以下统称“一单一库”),推动资质认定许可统一化、规范化、便利化。《检验检测机构资质认定能力项目库》可登录网址https://cma.caqit.org.cn/查询。

二、严格依据“一单一库”实施检验检测机构资质认定。市场监管部门要严格依据“一单一库”办理行政许可。本公告实施前已取得未列入“一单一库”的检验检测能力项目的,资质认定证书到期后不再延续相关资质。相关采购招标或委托方,不应将“一单一库”以外的检验检测能力取得资质认定作为采购招标或委托条件。

三、规范检验检测机构资质认定证书和标志使用。检验检测机构应当在“一单一库”范围内申请资质认定,依法依规使用资质认定证书及标志(CMA)。对于未取得资质认定的检验检测项目,不得使用资质认定证书,不得在检验检测报告上标注资质认定标志。对于未纳入《检验检测机构资质认定能力项目库》的检验检测项目,检验检测机构可以按照能力具备、风险可控、用户自愿的原则,向社会提供检验检测服务,但出具的检验检测报告不得标注资质认定标志。

四、完善检验检测机构资质认定管理制度机制。市场监管总局建立“一单一库”动态管理机制,根据法律、行政法规和相关标准制修订情况,及时调整更新“一单一库”。动态调整程序按照《检验检测机构资质认定能力项目库动态管理工作规范》(附2)实施。市场监管总局建立“沙盒监管”制度,在服务战略性新兴产业、未来产业发展需求的领域构建包容审慎治理模式,在风险可控的前提下支持新能力项目纳入“一单一库”。市场监管部门加强对检验检测机构及其检验检测活动的监督管理,严肃查处违法违规行为,规范检验检测市场秩序。市场监管部门和相关行业主管部门按照职责分工,完善工作协调机制,加强检验检测信息共享、工作协同和结果互认,避免相同事项的重复评价。

本公告自发布之日起施行。此前发布的有关规定与本公告不一致的,按本公告执行。法律、行政法规另有规定的从其规定。

附:

1.检验检测机构资质认定事项清单

2.检验检测机构资质认定能力项目库动态管理工作规范


市场监管总局

2025年 月   日



文章分类: 行业资讯检验检测
分享到:
办公地址:西安市雁塔区太白南路189号
     (原西安铁路职工大学)主楼四楼北侧
邮政编码:710065 联系电话:029-89344310 89344311 89349576 89639596
工作邮箱:sxjzsbymc@163.com
自媒体矩阵
手机微站