陕西省建筑设备与门窗协会

www.sxjzsbymc.org.cn
内容详情

陕西省2025年检验检测能力验证结果出炉:整体表现良好,部分机构需整改

 二维码 9
发表时间:2025-11-28 11:30来源:陕西省市场监督管理局

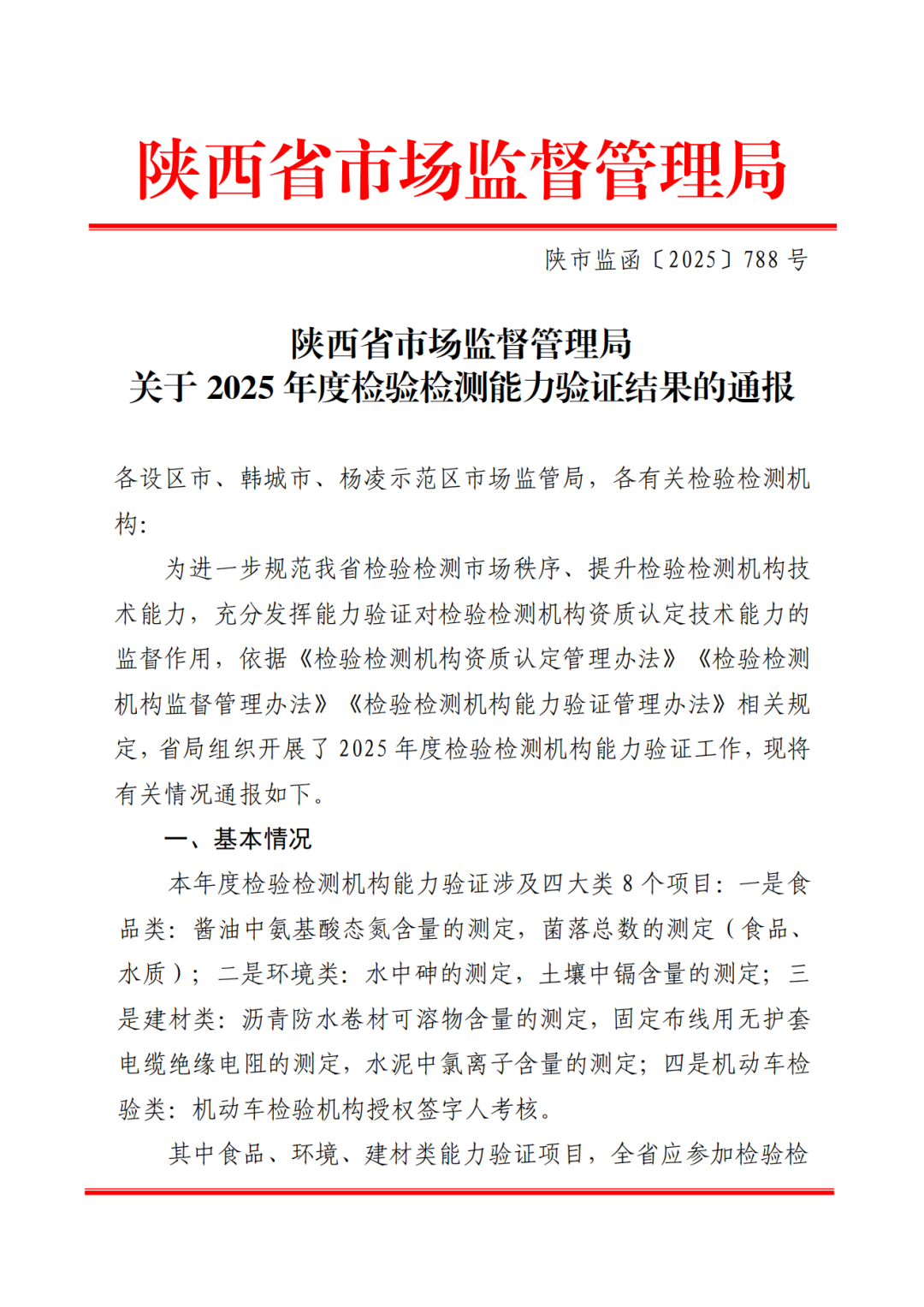
近日,陕西省市场监督管理局发布2025年度检验检测能力验证结果的通报。此次能力验证活动涵盖食品、环境、建材及机动车检验四大类8个项目,共有576家机构参与。验证结果显示,大部分机构表现良好,对于不合格机构,省局要求其在2025年12月20日前完成整改。具体内容如下:


内容要点


食品、环境、建材类能力验证项目:报名并提交能力验证结果数据536家参加。


机动车检验机构授权签字人考核项目:报名参加630人。




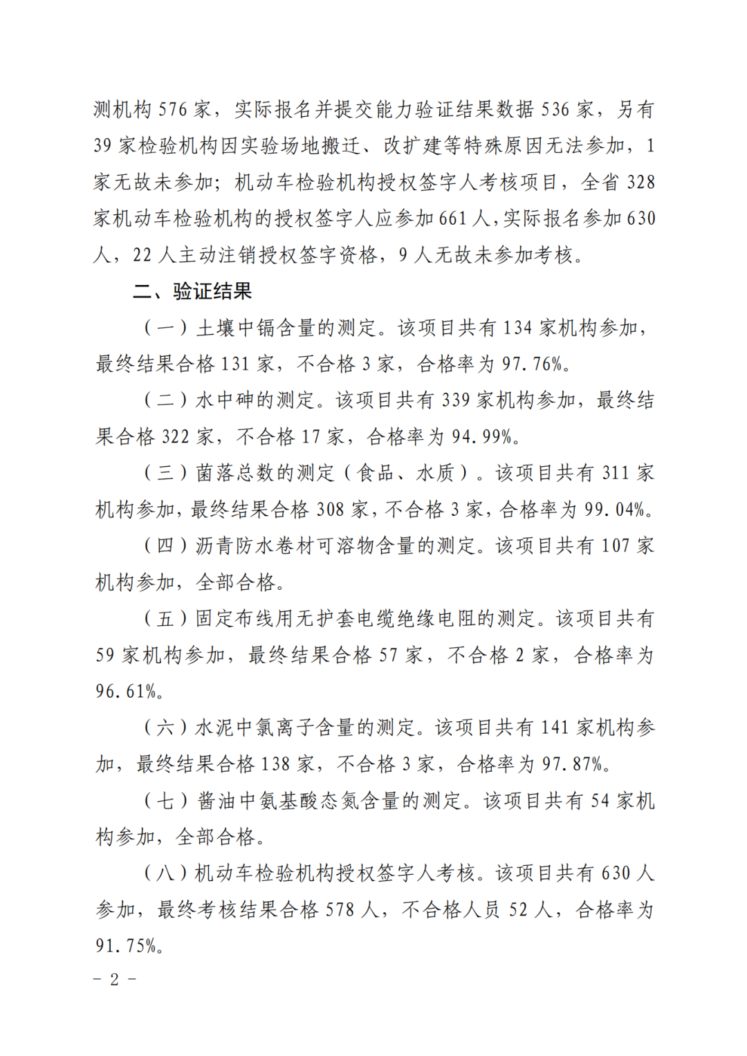
(一)土壤中镉含量的测定

该项目共有134家机构参加,最终结果合格131家,不合格3家,合格率为97.76%。


(二)水中砷的测定

该项目共有339家机构参加,最终结果合格322家,不合格17家,合格率为94.99%。


(三)菌落总数的测定(食品、水质)

该项目共有311家机构参加,最终结果合格308家,不合格3家,合格率为 99.04%。


(四)沥青防水卷材可溶物含量的测定

该项目共有107家机构参加,全部合格。


(五)固定布线用无护套电缆绝缘电阻的测定

该项目共有59家机构参加,最终结果合格57家,不合格2家,合格率为96.61%。


(六)水泥中氯离子含量的测定

该项目共有141家机构参加,最终结果合格138家,不合格3家,合格率为 97.87%。


(七)酱油中氨基酸态氮含量的测定。

该项目共有54家机构参加,全部合格。


(八)机动车检验机构授权签字人考核。

该项目共有630人参加,最终考核结果合格578人,不合格人员52人,合格率为91.75%。


原文下载查看:陕西省市场监督管理局关于2025年度检验检测能力验证结果的通报.pdf









文章分类: 行业资讯检验检测
分享到:
办公地址:西安市雁塔区太白南路189号
     (原西安铁路职工大学)主楼四楼北侧
邮政编码:710065 联系电话:029-89344310 89344311 89349576 89639596
工作邮箱:sxjzsbymc@163.com
自媒体矩阵
手机微站