陕西省建筑设备与门窗协会

www.sxjzsbymc.org.cn
内容详情

2025版《检验检测机构监督办法》,这13大变化必须关注!附新旧对照表!

 二维码 28
发表时间:2025-12-01 14:53来源:资质认定与认可网址:https://mp.weixin.qq.com/s/eMfNmDcN8mrJo--ZvYpIQg

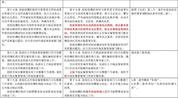
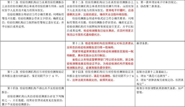
今年,国家市场监管总局发布了新版《检验检测机构监督管理办法(征求意见稿)》。这不仅是简单的条文修订,更是对未来行业监管格局的一次深刻重塑。新规共调整34条、新增5条,修改27条,监管之网越织越密,处罚之剑更加锋利。为了让检验检测机构从业者快速 get 新规核心变化,本文将 13 个调整转化为 “大白话 + 实操指南” 形式,采用 “模块分类 + 符号标注” 的新颖格式,既清晰又好懂。以下是全新解析:

筑牢根基:人与合同的“硬约束”


📝 变化 1:委托合同 “打补丁”,这些内容必须写清楚

  • 核心变化
    第五条新增委托合同强制性条款要求

  • 通俗解读
    以前合同随便签?现在得明确检测范围、标准、责任划分,不能再 “口头约定”

  • 避坑指南
    赶紧更新合同模板,缺失关键条款可能被认定为 “违规执业”


👔 变化 2:大老板要 “亲自担责”,最高管理者不能当甩手掌柜

  • 核心变化
    第六条新增对 “最高管理者” 的职责要求

  • 通俗解读
    机构法人、总经理必须对检测质量负总责,签字即担责

  • 避坑指南
    最高管理者需亲自参与质量体系审核,留存履职记录


👨💼 变化 3:专业技术人员 “持证 + 能力” 双达标

  • 核心变化
    第八条明确专业技术人员资质要求

  • 通俗解读
    不光要有证书,还得能胜任岗位,“持证不会做” 也算违规

  • 避坑指南
    建立人员能力档案,定期开展内部考核


规范流程:报告与记录的“数字化革命”


🤝 变化 4:分包有 “三铁律”,违规直接罚


    • 避坑指南
      禁止 “层层分包”,分包协议需明确责任划分,留存双方法定代表人签字

    • 通俗解读
      ① 只能找有 CMA 资质的机构;
      ② 委托方和分包方都得书面同意;
      ③ 报告不能盖分包方的资质章

    • 核心变化
      第十一条明确分包 3 大要求(资质 + 双同意 + 不标分包资质)

📱 变化 5:电子印章 “合法化”,违规用章 = 虚假报告

  • 核心变化
    第十二条新增电子印章使用规范(需符合《电子印章管理办法》)

  • 通俗解读
    电子章不是随便做的!伪造电子印章,哪怕检测真实也算虚假报告

  • 避坑指南
    电子印章需备案,建立用章审批流程,留存用章日志


🔢 变化 6:报告要 “唯一编码”,全国可查不是梦

  • 核心变化
    第十三条要求报告唯一性编码,各省将建真实性验证平台

  • 通俗解读
    以后每份报告都有 “身份证号”,造假一查一个准

  • 避坑指南:
    赶紧升级报告系统,编码规则需符合省级市场监管局要求


📜 变化 7:原始记录 “可追溯”,保存 6 年不能少

  • 核心变化
    第十三条明确原始记录可追溯性,保存期不少于 6 年

  • 通俗解读
    手写记录、电子数据、仪器日志都得留,丢了 / 改了都算违规

  • 避坑指南
    建立 “记录归档 - 借阅 - 销毁” 流程,电子记录需加密备份


划清红线:虚假报告的“八大罪状”


❌ 变化 8:虚假报告 “划红线”,5 种行为直接罚到痛!

  • 核心变化
    第十五条细化虚假报告定义(含人员责任 + 销毁数据等 5 种情形)

  • 通俗解读
    ① 个人也会被处罚;② 毁数据 = 造假;③ 故意违规检测 = 造假;④ 假章 = 造假;⑤ 违反强标致结果失实 = 造假

  • 避坑指南
    重点自查:数据篡改、章证不符、超范围检测三大高危行为(机构最高罚 10 万,个人最高罚 5 万)


强化惩戒:法律责任“全面加码”


📊 变化 9:能力验证 “必参加”,不参加就违规

  • 核心变化
    第十九条要求机构及人员必须参加能力验证

  • 通俗解读
    市场监管局组织的 “行业大考”,不能缺席,不合格要整改

  • 避坑指南
    关注省级市场监管局年度能力验证计划,提前做好准备


✍️ 变化 10:签名 “不能造假”,冒用签名要挨罚

  • 核心变化
    新增伪造 / 冒用他人签名的处罚条款

  • 通俗解读
    自己签自己的名,代签、伪签都不行

  • 避坑指南
    建立签名备案制度,电子签名需采用加密技术


⚠️ 变化 11:4 种行为 “加罚”,以前没事现在要重罚

  • 核心变化
    完善 4 类违规处罚:① 违规分包;② 聘用不合格人员;③ 未履行报告义务;④ 不参加能力验证

  • 通俗解读
    这些 “小事” 现在是重罚项,机构和个人都要担责

  • 避坑指南
    对照 4 类行为开展自查,比如人员资质重新审核、分包项目全面排查


🚫 变化 12:3 种 “新违规”,首次明确处罚!

  • 核心变化
    新增 3 类处罚情形:① 报告未编码;② 未留存原始记录 / 报告;③ 责任人员未担责

  • 通俗解读
    以前 “睁一只眼闭一只眼” 的行为,现在直接罚款

  • 避坑指南
    赶紧检查报告编码系统、档案留存情况,落实岗位责任制度


🚧 变化 13:整改期 “禁出报告”,违规直接吊销资质!

  • 核心变化
    新增整改期间擅自出具带资质标志报告的处罚

  • 通俗解读
    被要求整改时,不能再 “偷偷出报告”,否则直接吊销 CMA 资质

  • 避坑指南
    整改期暂停相关项目检测,建立整改台账,验收合格再恢复


结语新规核心趋势:严管+重罚


图片



总结


此次修订释放出一个强烈信号:检验检测行业的“严监管”时代已经到来。 合规不再是成本,而是机构生存和发展的生命线。

给机构的行动建议:

  • 立即组织学习: 管理层带头,全员深入学习新规精神。

  • 全面对标自查: 对照上述13条,立即开展内部合规审计,查漏补缺。

  • 升级管理系统: 着手规划或升级报告编码、电子印章、记录管理系统。

  • 密切关注动态: 留意各省市监局关于报告验证平台的建设信息,提前准备。

对照表:

图片

图片

图片

图片

图片

图片

图片

图片

图片

图片


文章分类: 行业资讯检验检测
分享到:
办公地址:西安市雁塔区太白南路189号
     (原西安铁路职工大学)主楼四楼北侧
邮政编码:710065 联系电话:029-89344310 89344311 89349576 89639596
工作邮箱:sxjzsbymc@163.com
自媒体矩阵
手机微站